搜索
首页 解决方案 技术解决方案 应用软件
企业PeopleSoft解决方案
全面的业务和行业解决方案帮助企业提高生产力和业务绩效
方案咨询
Oracle PeopleSoft
PeopleSoft 基于 25 年来久经考验、同类优秀的解决方案,持续提供新的应用功能并扩展现有功能。现代、直观的用户体验彻底改变了用户与 PeopleSoft 交互的方式。PeopleSoft 提供了易于配置和个性化的新 UI,可通过任何设备为用户提供所需信息。
PeopleSoft 可选择性地采用更新和变更,从而降低拥有成本并提高交付的价值。无论是在本地部署环境还是在云端,PeopleSoft 的运行和维护都更加快速、经济、简单。客户使用这些功能来满足用户需求、降低运营成本并快速响应不断变化的业务需求。
方案价值
直观的用户体验
直观的用户体验
PeopleSoft 是崭新、现代且支持移动端的应用,具有直观且灵活的用户界面,令所有用户(临时用户、特权用户、管理员和高管)爱不释手。
按您自己的方式进行配置
按您自己的方式进行配置
利用强大的工具来配置和定制软件,以可持续的方式满足您的独特需求。
强大的洞察力
强大的洞察力
利用强大的深度分析充分提升价值,为每个用户轻松定制和打造个性化分析。
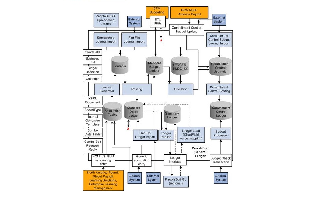
方案架构
相关产品
Oracle 数据库
Oracle Database 可在本地环境和云端提供市场领先的性能、可扩展性、可靠性和安全性。当下最新的长期支持版 Oracle Database 19c 拥有超高水平的版本稳定性以及超长的支持和错误修复支持周期,可为您的应用提供一个高度稳定的平台。 更多
Oracle Database 可在本地环境和云端提供市场领先的性能、可扩展性、可靠性和安全性。当下最新的长期支持版 Oracle Database 19c 拥有超高水平的版本稳定性以及超长的支持和错误修复支持周期,可为您的应用提供一个高度稳定的平台。 收起
产品咨询
Oracle 中间件
Oracle Fusion Middleware 是面向云环境的企业级数字化业务云技术平台。我们的中间件解决方案是一系列全面的产品,涵盖应用开发工具、集成解决方案、身份管理、协作和商务智能报告等。 更多
Oracle Fusion Middleware 是面向云环境的企业级数字化业务云技术平台。我们的中间件解决方案是一系列全面的产品,涵盖应用开发工具、集成解决方案、身份管理、协作和商务智能报告等。 收起
产品咨询
Oracle PeopleSoft
Oracle PeopleSoft 应用旨在满足复杂的业务需求。它们可以通过全面的业务和行业解决方案帮助企业提高生产力和业务绩效,降低拥有成本。 更多
Oracle PeopleSoft 应用旨在满足复杂的业务需求。它们可以通过全面的业务和行业解决方案帮助企业提高生产力和业务绩效,降低拥有成本。 收起
产品咨询