搜索
首页 解决方案 行业解决方案 企业
企业网络安全提升解决方案
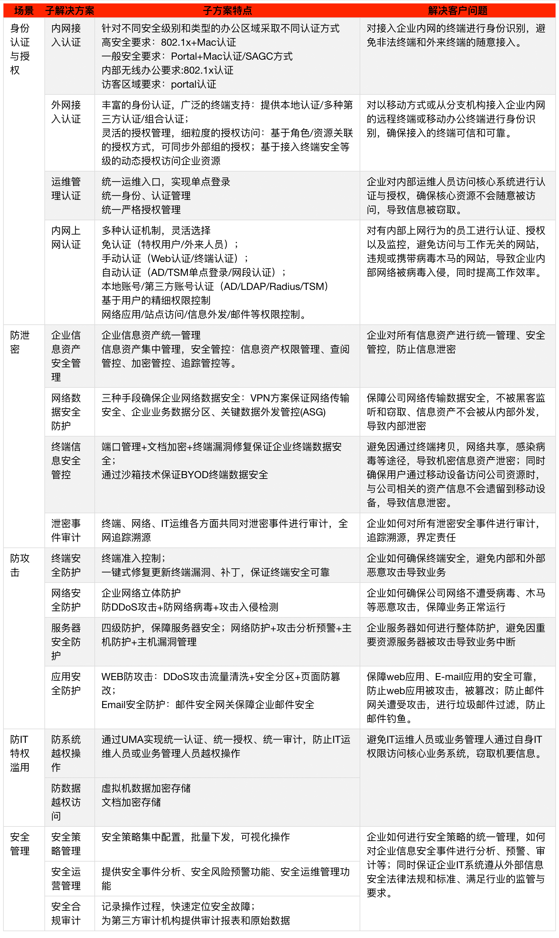
长虹28多多安全解决方案以精细化的的数据安全保护,保障商业机密信息的安全交换;以精准主动的威胁防御,保障企业业务运营的连续性;以防IT特权滥用,从内部瓦解潜在威胁,避免滥用权限造成信息泄密;以通过安全策略分发和安全态势分析的安全管理,精细化的安全审计,让违规行为无处藏身,通过合规遵从性检查避免企业遭受外部法律风险,满足行业要求。
方案咨询
概述
由于入侵、破坏企业信息系统的事件每天都在发生,加上人们对Internet危险性的认知不断加强,人们对信息安全的需求前所未有地高涨起来。对于大多数高级企业主管而言,已经认识到安全问题已不再遥不可及。安全风险会大大降低公司的市场价值,甚至威胁企业的生存。即使很小的风险也能将公司的名誉、客户的隐私信息和知识产权等置于危险之中。在这样的环境中,企业如何才能有效地解决这些问题呢?值得高兴的是,长虹28多多提供了一套行之有效的信息安全解决方案帮助企业建立安全灵活的基础设施,保护极其复杂的应用程序和资源,并通过系统的安全管理策略,计划规程,实施及监督程序等来保护企业的核心业务。通过大企业信息安全解决方案的诠释,长虹28多多希望同客户一起完善企业信息安全体系的建设,有效地保障企业业务可持续性的健康发展,帮助企业避免因信息安全事件导致经济损失,避免企业核心竞争力的减弱,避免连锁化的反应导致市场份额的减少。
安全现状
如何应对
方案介绍
优势及收益
特点及价值